| Les vidéos | ||||
| Vidéos | ||||
|---|---|---|---|---|
| ... | ===> | 2026 | ... | |
| Appliquer une Texture sur un Volume |
|
Février ( 22mn ) |
Comment projeter une texture sur un volume. | |
| Raccourcis et Gestes de Base |
|
Février ( 9mn ) |
Les essentiels dans la vue 3D Et plein de bonnes choses ! |
|
| Relatif ou pas | |
Fevrier ( 15mn ) |
Position d'un fichier image Relatif ou Pas Un volume avec plusieurs Materiels Les Slots de Materiel Correction d'une texture Fushia |
|
| Layers et Fenêtre | |
Fevrier ( 13mn ) |
Les Layers ( espace de travail ) Les Fenêtres Les Slots de Materiel Et divers |
|
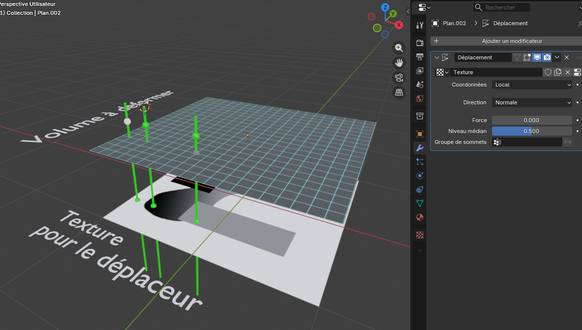
| Plan=>Cylindre et Déplacement par Texture | |
Fevrier ( 13mn ) |
1) Déformation d'un plan vers une forme cylindrique 2) Mise en relief d'une surface par une Texture Et divers points importants |
|
| Miroir | |
Fevrier ( 8mn ) |
1)Création d'un plan miroir Rendu avec Eevee |
|
| Les Diaporamas | ||||
| Diaporama | ||||
| ... | ===> | 2026 | Le Calcul de la durée pour les Diaporamas est très relatif car on peut prendre son temps ( et c'est bien ! ) |
|
| TextureSurVolume-01 |
|
Février 00:04:20 |
Comment utiliser le Modificateur Déplace Déplacer en fonction d'une image On va dans le détail |
|
| Materiel Texture et Shader |
|
Février 00:07:24 |
Material, Texture, UV etc . . . | |
| HDR 01 | |
Février 00:07:24 |
Comment mettre un Décor avec une image HDR |
|
| Miroir 01 | |
Février 00:02:25 |
Explications pour la création d'un Miroir en moins de trois minutes |
|
| Miroir et Lumières | |
Février .... |
Explications pour Lumière dans un Miroir Du fondmental ! |
|
| Editeur de Shader 01 | |
Février .... |
Première partie Quelques raccourcis |
|
| ChampFocal 01 | |
Mars .... |
Mon Programme Python sur Blender Quelques points importants |
|